欢迎您的光临后勤管理处
设为首页
|
加入收藏
首页
后勤概况
工作动态
通知公告
服务指南
党团建设
规章制度
当前位置:
首页
>> 正文
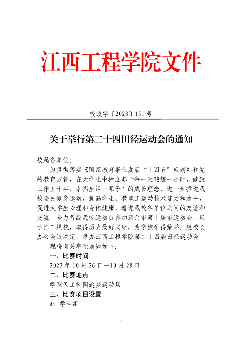
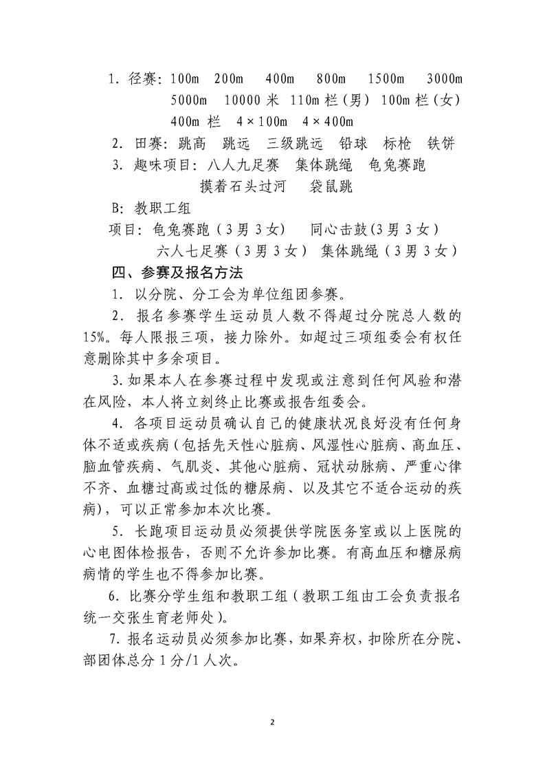
关于举行第二十四田径运动会的通知
[发表时间]:2023/09/26
Copyright© 2018 江西工程学院后勤管理处
ICP备案:
赣ICP备15005093号-1
map